1)Рассчитайте среднюю силу сопротивления почвы, если тело массой 2 кг, брошенное с высоты 250 м вертикально вниз с начальной скоростью 20 м/с, погрузилось в землю на глубину 1,5 м.

 

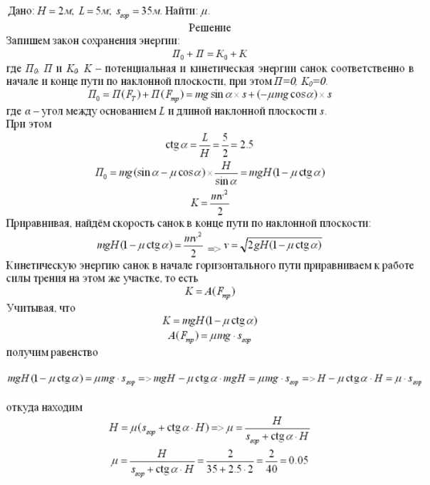
2)С горки высотой 2 м и основанием 5 м съезжают санки, которые останавливаются, пройдя горизонтально путь 35 м от основания горки. Определите коэффициент трения, считая его одинаковым на всем пути

Ответ
0 (0 оценок)
2
Ольга14300 13 лет назад
Светило науки - 38 ответов - 658 раз оказано помощи

второе задание только смогла. во вложении 2 номер

Остались вопросы?