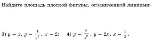
Найти площадь фигуры, ограниченной линиями

у вас вообще то фигуры ограничены не со всех сторон... а в 4)вообще непонятна фигура

снизу же они не ограничены выходит

поняла....

Здравствуйте

Спасибо

Ответ
5 (1 оценка)
1
Simba2017 4 года назад
Светило науки - 2246 ответов - 7794 помощи

3)S=∫(x-1/x^2)dx=∫xdx-∫dx/x^2=

пределы интегрирования по х от 1 до 2

=x^2/2+1/x=2+1/2-1/2-1=1

4)S=∫(2/x^2-2x)dx=∫2dx/x^2-∫2xdx=-2/x-x^2=

подстановка по х от 0.5 до 1

=-2-1-(-4-1/4)=-3+4 1/4=1 1/4

Остались вопросы?